Warning: These documents are under active
development and subject to change (version 2.1.0-beta).
The latest release documents are at:
https://purl.dataone.org/architecture
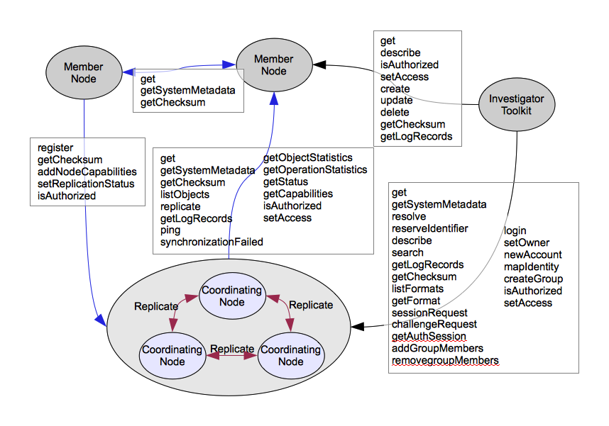
The DataONE infrastructure exposes application programming interfaces (APIs) that support interaction between Member Node and Coordinating Node, and to support development of applications that interact with the DataONE infrastructure (elements of the Investigator Toolkit).
Figure 1. Overview of the system components and the methods being called by each component. An arrow to a target indicates the origin is calling the method on the target.
All services in DataONE are implemented using a RESTful approach with HTTPS (or HTTP) as the transport protocol and XML for encoding messages.
Member Nodes can expose different levels of functionality that equate to four different tiers while participating in the DataONE network. The tiers and Member Node APIs necessary to support are summarized in the table below. Also indicated are the corresponding Coordinating Node APIs that are necessary for functionality expressed for each tier.
Tier | Description | MN APIs | CN APIs |
---|---|---|---|
1 | Public read, no authentication or access control of content. No content can be created through the DataONE service interfaces. The node can not act as a replication target. | MNCore , MNRead |
CNCore , CNRead |
2 | Read and resolve with access control support. | Tier 1 + MNAuthorization |
CNAuthorization , CNRegister , CNIdentity |
3 | Write (create, update, delete), possibly limited support for data types | Tier 2 + MNStorage |
|
4 | Replication target. The types of content supported by the node may be limited to a subset of object formats. | Tier 3 + MNReplication |
CNReplication |
The specific methods that must be implemented for each tier are listed in the respective APIs.
Contents