Metacat v2.1 introduces support for building a SOLR index of Metacat content. While we continue to support the “pathquery” search mechanism, this will be phased out in favor of the more efficient SOLR query interface.
Metacat deployments that opt to use the Metacat SOLR index will be able to take advantage of:
Metacat integrates the existing DataONE index library which includes many common metadata formats out-of-the-box:
For a complete listing of the indexed fields, please see the DataONE documentation.
http://mule1.dataone.org/ArchitectureDocs-current/design/SearchMetadata.html
Metacat also reports on the currently-indexed fields, simply navigate to:
with “solr” as the engine.
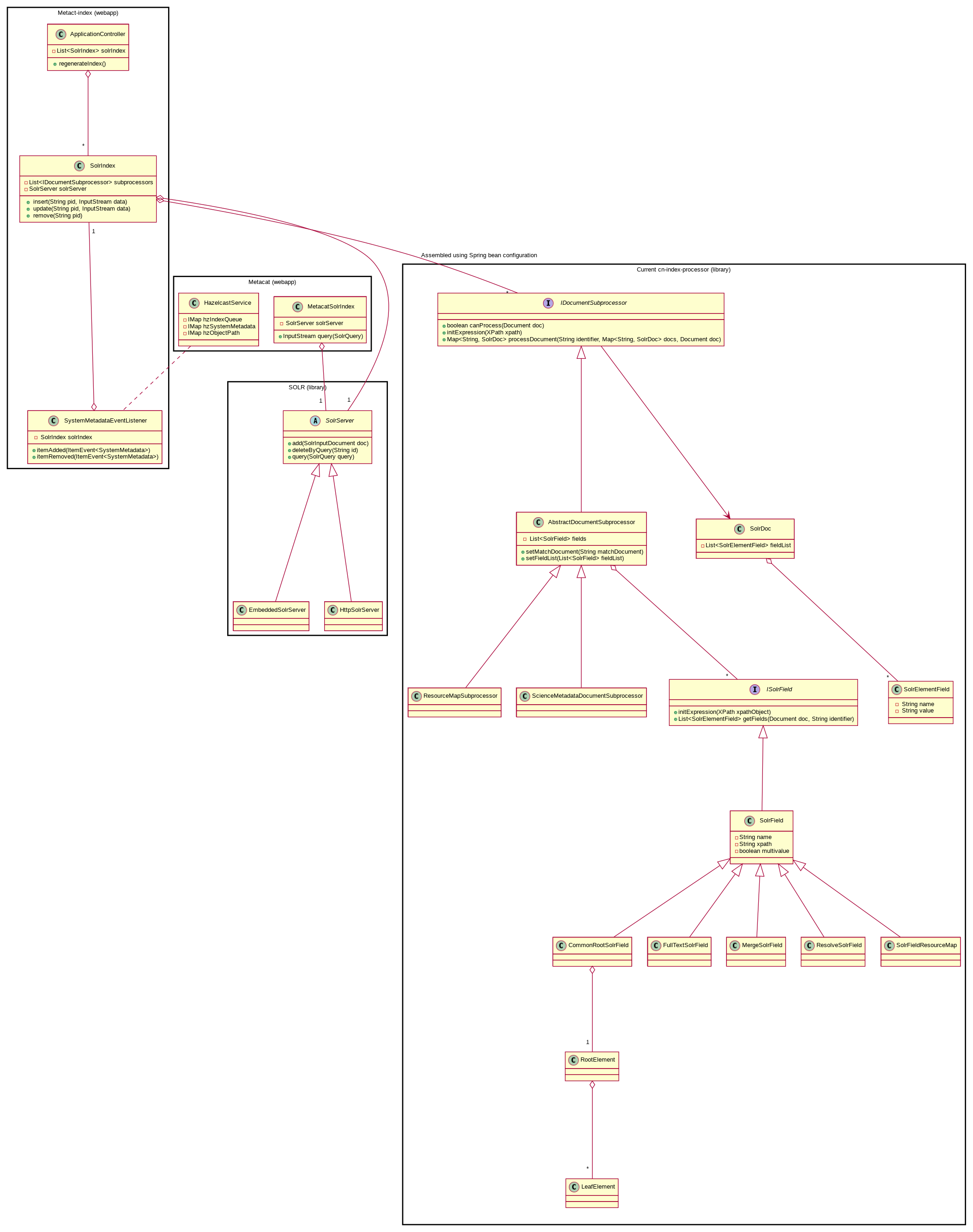
Metacat-index is deployed as a separate web application (metacat-index.war) and should be deployed as a sibling of the Metacat webapp (metacat.war). Deploying metacat-index.war is only required when SOLR support is desired (e.g., for MetacatUI) and can safely be omitted if it will not be utilized for any given Metacat deployment.
During the initial installation/upgrade, an empty index will be initialized in the configured “solr-home” location. Metacat-index will index all the existing Metacat content when the webapp next initializes. Note: the configured solr-home directory should not exist before configuring Metacat with indexing for the first time, otherwise the blank index will not be created for metacat-index to utilize.
Additional advanced configuration options are available in the metacat.properties file (shared between Metacat and Metacat-index).
TBD: Step-by-step guide for adding new documents and indexed fields.
The SOLR index can be queried using standard SOLR syntax and return options. The DataONE query interface exposes the SOLR query engine.
http://mule1.dataone.org/ArchitectureDocs-current/apis/MN_APIs.html#MNQuery.query
Please see the SOLR documentation for examples and exhaustive syntax information.
Access control is enforced by the index such that only records that are readable by the user performing the query are returned to the user. Any SOLR query submitted will be augmented with access control criteria corresponding to if and how the user is currently authenticated. Both certificate-based (DataONE API) and JSESSIONID-based (Metacat API) authentication are simultaneously supported.
When the SOLR index has been drastically modified, a complete regeneration of the index may be necessary. In order to accomplish this:
Figure 1. Class design overview.